Сервис

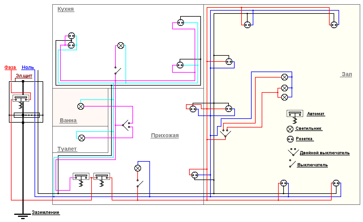
Фотография: Планировки в стиле , Советы, Ремонт на практике, Павел Полынов, «Павел Полынов», как менять электропроводку, замена электропроводки, замена электропроводки в квартире, энциклопедия_инженерные_коммуникации – фото на INMYROOM
Закрыть
Adelia Khmelevskaya
Менеджмент в индустрии
4,3
– 6 отзывов
Гамма
Другие фото в этом проекте
Сохранить
Подобрать товары
Закрыть
Информация