В двушке с легкостью можно разместить как пару без детей, так и семью с ребенком-подростком. Но хватит ли места для необходимых вещей: одежды, хозяйственных предметов, спортинвентаря? Волноваться не стоит: архитектор Анастасия Киселева учла нюансы и предложила 3 варианта планировки в доме серии П-55М, а про согласование рассказал эксперт по перепланировкам Максим Джураев.
Краткая информация
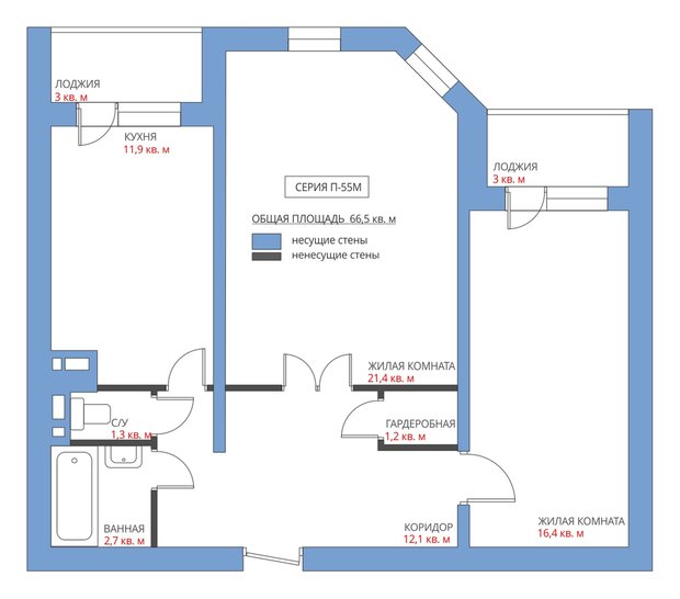
В типовой планировке двушки площадью 66,5 кв. м в П-55М почти все перегородки несущие. Есть большой коридор, площадь которого можно использовать для организации хранения.
Вариант 1: с двумя гардеробными
Два больших шкафа для верхней одежды установили в коридоре. В длинной узкой спальне часть комнаты выделили для гардеробной – такая планировка сделает помещение более пропорциональным. К существующей небольшой гардеробной присоединили часть коридора – пространство для хранения стало удобнее и функциональнее. В ванной шкафчики расположили над стиральной машиной. Унитаз с бачком заменили на инсталляцию, чтобы освободить место для полок.
Мнение эксперта: изменений не так много. Для согласования понадобится проект перепланировки и техническое заключение от любой проектной организации, имеющей соответствующий допуск СРО.
Вариант 2: с проходной гардеробной и шкафами в детской
С появлением ребенка вещей у семьи становится больше. Предлагаем более эффективно использовать площадь коридора: в проходной гардеробной можно разместить детские вещи, спортинвентарь и даже велосипед. В комнате тогда останутся только стеллажи или шкафы для книг и учебников. В спальне родителей тоже сделали гардеробную. Зону гостиной перенесли на кухню, а обеденную зону – на утепленную лоджию.
Мнение эксперта: получилась достаточно удобная планировка, согласовать ее не составит проблем. Понадобится проект перепланировки и техническое заключение от любой проектной организации, имеющей соответствующий допуск СРО.
Вариант 3: с гардеробной на месте кухни
Самое радикальное решение проблемы хранения – организация гардеробной на месте кухни. Гарнитур можно перенести на площадь коридора: «слабым местом» такого решения будет необходимость установки насоса для раковины. В гардеробной поместится все самое необходимое – и даже немного больше. В спальне оставили шкаф для личных вещей. В коридоре у входа – небольшая система хранения для сезонной одежды.
Мнение эксперта: это самый затратный вариант перепланировки. Если ваша квартира расположена на первом этаже, переносить кухню можно в любое место – у вас нет соседей снизу. Правда, придется узаконить отключение газовой трубы и установку электрической. Понадобится проект перепланировки и техническое заключение от любой проектной организации, имеющей соответствующий допуск СРО.
На обложке: дизайн-проект Милы Титовой




